
保険 de Pontaは
Pontaポイントがたまる!!
保険 de Pontaにご加入いただくと、毎月の保険料1%相当のPontaポイントがたまります。せっかく保険に入るなら「おトク」な保険 de Pontaで加入しよう!
補償内容
介護にかかる自己負担額平均507万円をお手頃にカバー、
だから安心です
介護補償保険金 最大500万円
介護保険 de Pontaでは、「300万円プラン」と「500万円プラン」の2つのプランをご用意しました。
介護の自己負担額平均507万円に備える「500万円プラン」がオススメです。
年齢・原因を問わず
要介護状態を補償
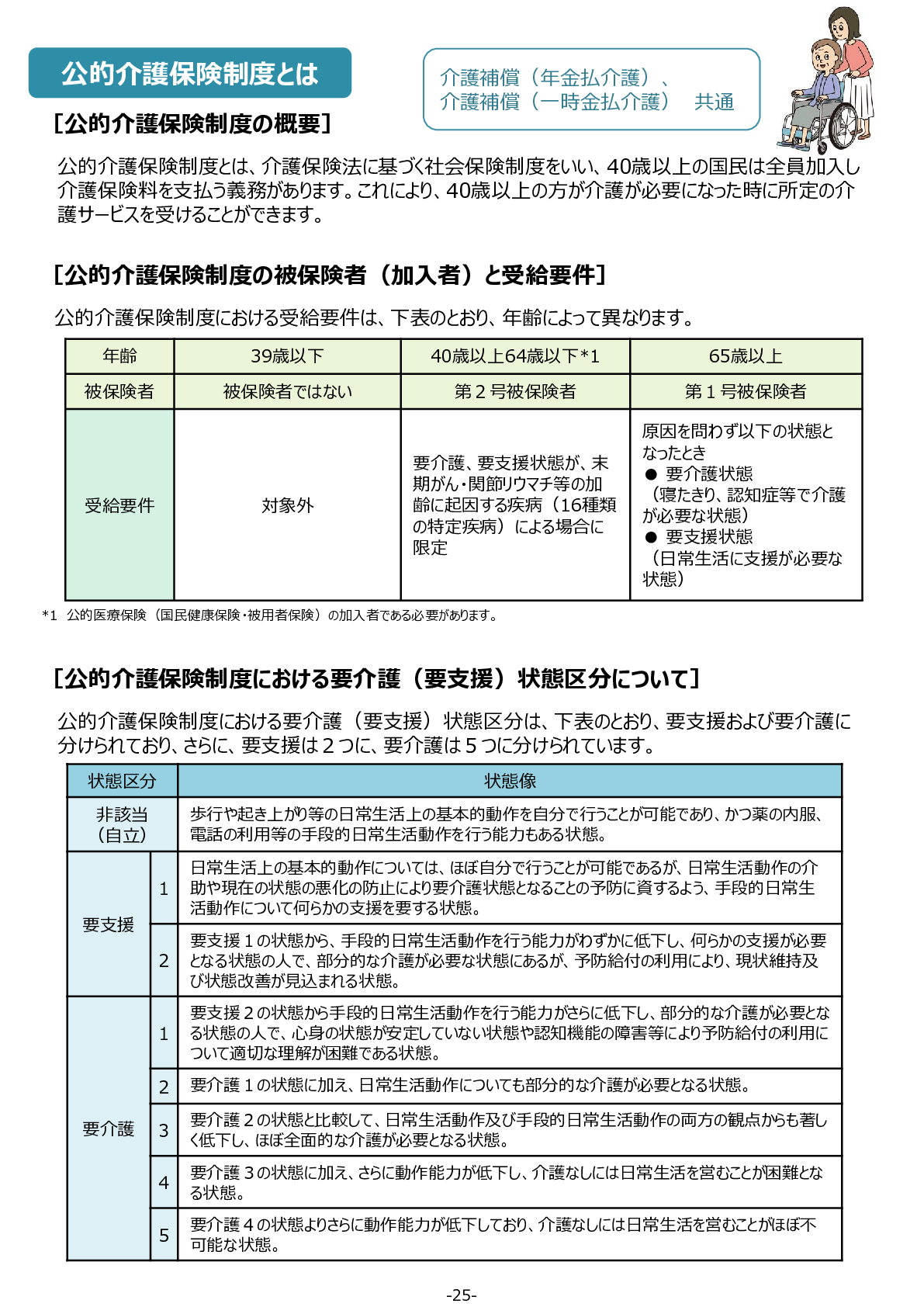
公的介護保険では、要介護状態になっても年齢・原因によっては給付対象外になることがあります。
介護保険 de Ponta なら、公的介護保険制度に基づく要介護2以上の認定を受けた場合、または東京海上日動が定める所定の要介護状態(要介護2用)であることを医師等に診断され、その状態が90日を超えて継続した場合に、年齢・原因を問わず一時金をお支払いします。

- ※1 公的介護保険制度に基づく要介護2以上の認定を受けた場合または所定の要介護状態と診断され、その状態が90日を超えて継続した場合にお支払いします。
- ※2 末期がん、関節リウマチ等の加齢に起因する16種類の疾病に限定されています。16種類の特定疾病については、よくあるご質問をご覧ください。
- ※3 介護保険 de Ponta にご加入いただけるのは、満5歳以上満79歳以下となります。
そもそも介護には
どのくらい
お金がかかるの?
介護期間は平均61.1ヵ月、介護負担額は毎月8.3万円(合計507.1万円)です。
また、介護生活になったときに住宅をバリアフリー仕様にする資金や介護用ベッドの購入資金などの一時的な費用として平均74万円かかることを考慮すれば、総額507万円以上になります。
- ※【出典】(公財)生命保険文化センター「令和3年度生命保険に関する全国実態調査」

ご加入について
シンプルな告知で持病がある方やご高齢の方も入りやすい!代理告知もOK
シンプルな告知内容で持病がある
方やご高齢の方にも入りやすい
過去2年以内に所定の病気であると医師に診断されたこと、または所定の病気のため医師から検査・治療を受けるように指導されたことがない場合等、介護保険 de Pontaにご加入いただけます。シンプルな告知内容で、持病がある方もご加入いただける場合があります。告知の内容については、お見積りに進んでご確認ください。

診査不要・代理告知OK
告知は、オンラインで質問に「はい」か「いいえ」で回答するだけ。医師の診査や健康診断書の提出は不要です。また、Ponta会員ご本人が代理告知することで、遠方にお住まいのご家族(配偶者・本人の父母・配偶者の父母・お子さま・兄弟姉妹)もご加入いただけます。

ご加入範囲
ご家族の介護も補償できます
Ponta会員本人がお手続きすることで、Ponta会員本人だけでなく、Ponta会員ではない配偶者・ご本人の両親・配偶者の両親・お子さま・兄弟姉妹・同居の親族にも保険をかけていただけます。

79歳まで幅広く加入可能
保険期間の開始時点で満5歳から満79歳の方がご加入いただけます。なお、ご継続は満84歳まで可能です。(始期日時点において85歳となる場合、更新いただくことはできません)
加入者限定特典
保険 de Pontaでは手厚い補償、お手頃な保険料の他に日々の生活のちょっとした悩みの解決から医療相談、介護のサポートが可能な付帯サービスがあります。
介護アシスト
電話介護相談や各種サービスの優待

ご高齢の方の生活支援や介護に関するご相談をコールセンターで承ります。また東京海上グループのネットワークを活かし、優待条件でご利用いただける各種サービスを紹介します。
詳しく見る
- 電話介護相談
■ケアマネジャー・社会福祉士・看護師等が、電話で介護に関するご相談を承ります。
(相談内容例:公的介護保険制度の内容や利用手続き、介護サービスの種類や特徴、介護施設の入所手続き、認知症への対処法 等)■認知症のご不安に対しては、医師の監修による「もの忘れチェックプログラム」をご利用いただくことも可能です。
- 各種サービスの優待紹介
■家事代行
■食事宅配
■住宅リフォーム
■見守り・緊急通報システム
■福祉機器販売・レンタル
■入居可能な有料老人ホーム・高齢者住宅の紹介
■バリアフリーに配慮したツアー旅行の提供
認知症アシスト
認知症になった場合のご本人やご家族等を支えるサービス

脳機能の維持向上に役立つトレーニングから、認知症になった場合のご本人やご家族等を支えるサービスまで、幅広くご提供します。
詳しく見る
- 脳の健康度チェック
パソコン・スマートフォン等を用いたトランプテストで「脳の健康度」をセルフチェックできるサービス『のうKNOW』をご提供します。
- 脳機能向上トレーニング
(株)NeU提供の「脳を鍛えるトレーニング」をご利用いただけます。監修は「脳トレ」第一人者の川島隆太氏。
- 認知症介護電話相談
ケアマネジャー・社会福祉士・看護師等が、認知症の対処法等のご相談に電話でお応えします。
- 「認知症の人と家族の会」の紹介
メディカルアシスト
看護師または医師に無料相談

無料で看護師または医師に各種医療に関するご相談ができるサービスです。
詳しく見る
- 救急専門医による24時間緊急/一般医療電話相談
- より専門的な相談に応えるため、各科・各分野の専門医への予約制電話相談
- 最寄りの医療機関や夜間の救急案内
- がん専用相談窓口
- 国内の転院や患者移送手配に関するコーディネート
デイリーサポート
法律税務等を専門家に無料相談

日頃の様々な悩みをきめ細かくサポート!ご加入者様の日常生活を応援するサービスです。
詳しく見る
- 法律・税務相談
贈与についてや年末調整についてなど、身の回りの法律や税金に関するご相談に弁護士等の専門家が電話やメールでご回答します。
- 社会保険に関する相談
公的年金等の社会保険について提携の社会保険労務士がわかりやすく電話でご説明します。
- 暮らしの情報提供
グルメ・レジャー情報・冠婚葬祭に関する情報・各種スクール情報等、暮らしに役立つ様々な情報を電話でご提供します。
保険の請求は24時間365日
電話できるから安心!

事故受付センター(東京海上日動安心110番)にて24時間365日、保険金請求のご連絡を受け付けています。
24時間365日受付:0120-720-110
保険金ご請求の流れ
- 事故受付センター
(東京海上日動安心110番)にお電話 - お手元に書類郵送
(到着まで
10日程度) - 請求書類の
提出・保険会社
にて提出書類の確認 - 保険金の
お振込み
月払い保険料表
Ponta会員限定!月々30円で※入れるお手頃な保険料
Ponta会員限定の団体保険だから、保険料は月々30円※。お手頃な保険料でもしもの介護に安心を備えられます。
- ※ 500万円プラン 20歳~24歳の保険料
介護保険 de Pontaの保険料
| 300万円プラン | 500万円プラン | |
|---|---|---|
| 5〜9歳 | 10円 | 10円 |
| 10〜14歳 | 10円 | 10円 |
| 15〜19歳 | 10円 | 10円 |
| 20〜24歳 | 20円 | 30円 |
| 25〜29歳 | 30円 | 50円 |
| 30〜34歳 | 60円 | 100円 |
| 35〜39歳 | 120円 | 200円 |
| 40〜44歳 | 230円 | 390円 |
| 45〜49歳 | 280円 | 460円 |
| 50〜54歳 | 380円 | 640円 |
| 55〜59歳 | 550円 | 910円 |
| 60〜64歳 | 1,180円 | 1,970円 |
| 65〜69歳 | 2,450円 | 4,080円 |
| 70〜74歳 | 5,380円 | 8,960円 |
| 75〜79歳 | 12,360円 | 20,590円 |
| 80〜84歳 (更新のみ) | 23,360円 | 38,940円 |
- ■ 介護保険 de Pontaにご加入いただけるのは、満5歳以上満79歳以下となります。
- ■ 保険料は、保険の対象となる方ご本人の年齢(団体契約の始期日時点)によって異なります。
- ■ 初年度の保険期間はお見積りページでご確認ください。
- ■ 更新されるときは、更新時の年齢に対応する月額保険料を払込みいただきます。
- ■ 同性間パートナーにあたる方を被保険者とするお申込みは対象外となりますのでご了承ください。
のお客様からの評価
即決でお申込みする方が約65%

保険 de Pontaに加入された方のうち、約65%は保険 de Pontaを知った当日にお申込みしています。
出典:2021年1月〜2022年11月 保険 de Ponta の加入者アンケート(回答数:724件)
ご家族と一緒に加入する方が
4人に1人

保険 de Pontaに加入された方のうち、4人に1人がご家族と一緒に加入しています。
出典:2022年11月〜2024年3月 保険 de Ponta 加入データ
がん・医療・介護保険いずれかの保険と一緒に加入する方が約35%

約35%の方ががん・医療・介護保険、複数の保険と一緒に加入しています。
出典:2024年10月〜2025年9月 保険 de Ponta 加入データ
お客様の声
- 保険 de Pontaに入る決めてになったことはなんですか?
掛金が安い所。少し手厚くしたい部分だったので、更新の度に掛金が跳ね上がらなければ続けられると思った。(50代女性)
- 街の保険相談窓口で相談員からではなく、この保険に入ろうと思った理由を教えてください。
Pontaが信用出来るから、その勧めだから。(50代 男性)
強制ではなく自分で決められる。(40代 女性)
※いずれも2021年9月から実施 保険 de Pontaお申込みアンケートより掲載
はここが違う
東京海上日動と作った
Ponta会員限定のお手頃なプランです
保険 de Pontaシリーズの保険は、東京海上日動火災と作ったPonta会員限定のお手頃なプランです。
ネットでかんたんお手続き完結
ネットで簡単、無料お見積り。Ponta会員IDとクレジットカードをご用意ください。
月々の保険料はクレジットカードによるお支払いとなります。お手元にクレジットカードをご用意ください。ご利用いただけるクレジットカードは以下のとおりです。
本保険お申込みのお手続きはWEB上で完結します。手続き時間の目安は、約10分です(重要事項説明書、付帯書面をお読みになる時間を除きます。)。お見積りボタンをクリックまたはタップしてからの流れは以下のようになります。
- 保険料かんたん
お見積り - 被保険者の選択と生年月日・性別の入力、保険商品・プランの選択
- 保険料かんたん
- お客様情報の
ご入力 - お客様氏名・住所・電話番号・メールアドレス・Ponta会員IDなどの入力
- お客様情報の
- お申込み前の
ご確認 - 団体契約と保険料払込方法、個人情報の取り扱いについての確認
- お申込み前の
- 告知の
ご入力 - 他の保険契約、健康状態告知等に関する回答
- 告知の
- 重要事項の
ご説明 - 保険加入に関する重要事項の確認
- 重要事項の
- お申込み内容・
意向のご確認 - お申込みの内容と意向の確認
- お申込み内容・
- お支払いカード
情報のご入力 - お支払いカード情報の入力
- お支払いカード
- お申込み
受付完了
- お申込み
毎月末日までにお申込みいただいた場合、補償開始日は翌月1日となります。
保険料は、翌々月10日以降(クレジットカード会社によって異なります。金融機関が休業日の場合には翌営業日)よりクレジットカードご利用代金と同様に引落し開始となります。

![保険 de Ponta [Ponta会員限定]](/assets/images/common/logo_hokendeponta.png.webp)


